A N T O N Y
img not found

OFX Connectivity - Web Design

Project Info:

Services:

Design

Client:

Altimetrik

Industry:

Education

Role:

UX Designer

Date:

Feb 2019 -May 2019

OFX Connectivity - Intuit’s OFX Connectivity solutions can make it easier for your valuable customers that rely on QuickBooks and Quicken to make financial decisions. Intuit offers two OFX connection types like Direct Connect and Web Connect to access and control their online banking data.

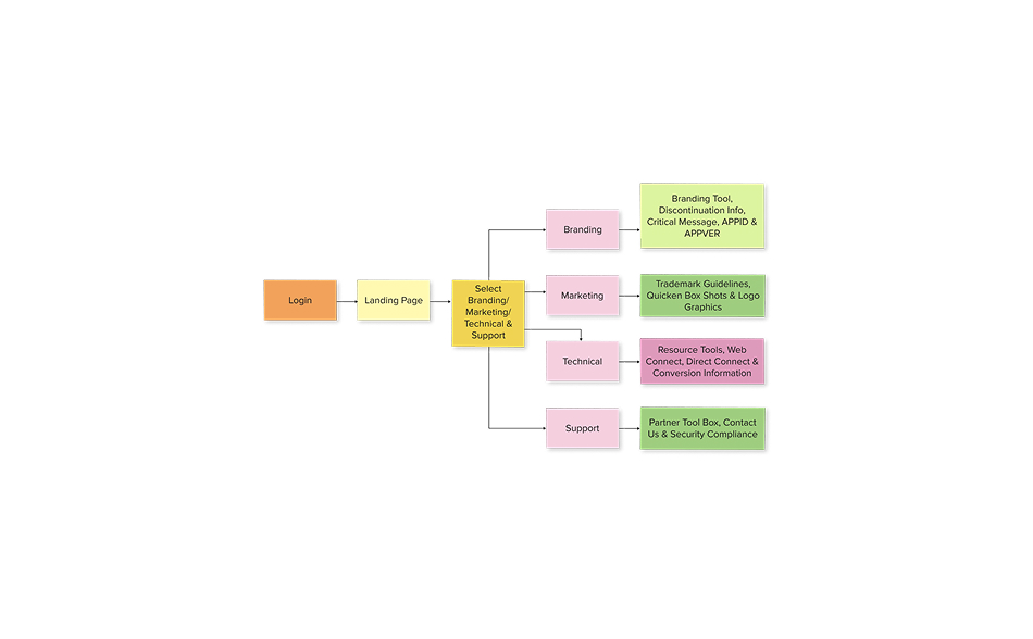
User Flow

What I Did

img not found
img not found

Hi-Fidelity Designs

img not found
img not found