A N T O N Y
img not found

Neuron - Web Design

Project Info:

Services:

Web Design

Client:

Neuron

Industry:

Recruitment

Role:

UX Designer

Date:

Oct 2022 -Dec 2022

Neuron - The purpose of this site is to provide relevant medical and scientific information about Novo Nordisk products and areas of therapeutic interest. Information about investigational products or investigational uses of approved products neither implies FDA approval for these products or uses, nor establishes the safety or efficacy of these products or uses.

Pain Points

  • * Irrelevancy of Information experienced by Users
  • * Too Many CTAs
  • * Low Performance affecting overall User Experience

Business Expectations‍

  • * Personalized Experience routed by persona
  • * Reports with Insights
  • * Capabilities for Custom Notification by thresholds

Empatize

1

Conducted User Interviews to understand Users, their Challenges, Wishes & Key Objectives.

2

Discover challenges across specific user groups in a collaborative workshop (as-is). Elicit on responses on how the problem can be solved (How Might We).

img not found
img not found

Define

3

Worked on Synthesising the Information gather from each users of Individual Persona Groups.

4

Breakdown the findings info category that are related to Data, Usability & Functional et al.

img not found
img not found

Ideate

5

Performed Information architecture based on the existing Information gathered by Dashboard / Module.

6

Referred to AS IS Documentation, Industry Benchmarks & Insights from User Interviews & Workshops.

img not found
img not found

Design & Prototype

7

Worked on the High Fidelity Solutioning.

img not found
img not found
img not found

Current Experience

Currently viewed in tabluar View with trials shown limited to Device viewport.

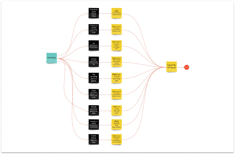
Proposed Solution

KPI that can help users with be informed with Key Insights about Trial Recruitment. Bulls Eye view with an ease to track trials within a Single span of view & Drilldown as preferred.

img not found
img not found

Current Experience

Need a Portfolio Level view to manage Trial Recruitment.

Proposed Solution

Portfolio Level View + Internal Forecasting + External Benchmarking + End to End Trial Status + System Level Intimation on Potential Deviation.

img not found
img not found